
书名:紫微斗数精成
刻印方式:手抄本
大小:5.66MB
页数:705页
年代:不详
作者:大德山人
简介:
前言
中国的五术,即山医卜命相,源远流长,是我们的古圣先哲留给我们的瑰宝,是中国传统文化的一部份。在几千年的历史长河里,她经历了千锤百炼,流传至今,千古不衰。在秦始皇焚书坑儒行动中,五术的书却例外地被官方保留下来。在现代科学和文明都相当发达的日本、东南亚、港、澳、台等国家和地区,五术仍然很盛行,可见五术的魅力之大。现代科学是在大量的实践中来的,五术也是我国先哲们长期实践的结晶,我们无须把五术套入现代科学的圈子里,但她却是完全符合中国先哲们发明的“大道”的。
五大方术都蕴藏着宇宙的运行规律~“道”,其哲学核心都是“阴阳五行”、
“天人合一”观。它们都是研究人类命运的方法技术,目的都是测灾防灾,趋吉避凶。“命”,是以出生时间来研究个人命运的方法,种类和派别繁多,其中主要有四柱命理学和紫微斗数命理学。
五大方术是互相联系、相辅相承的,最宜五术互相研参。修炼者处于低层次时,仍然受到命运的左右,研究命相后,可以找到克服命运束缚的方法,找到修炼和沟通宇宙的最佳方位及良师益友,人随星转,星照人和,从而更好更快地修炼成功。研究卜命相的人,亦应该研究和修炼山术和医术,以提高灵感、智慧和身体素质,从而提高预测水平和趋吉避凶术,否则很难达到高层预测水平,或因此而致晦气缠身、疾病灾厄。
人的命运为什么会不同?人与宇宙无时无刻不在进行着信息和能量的交换,不同的时空场所,宇宙天体对人的影响力是不同的。宇宙天体的运行十分快速,分秒之间已过十万八千里,而出生时间和出生地经纬度都分秒相同的人是极少数的,加上父母遗传、家居环境的不同,所以人的命运也是千姿百态,各不相同的。
命和运是一个整体,但各自又有所主与不同的特点。“命”是先天及内部因素,是人的灵魂、身体,是人的命运的主体骨架、主要成份。
“命”的格局高低注定了一个人一生承受富贵福寿能力所达到的最高限额。“运”则是外部因素、后天环境影响力、人生机遇,是人适应时空场能变化的能力,在各个时空场点上活动与运用的历程,以及后天努力的结果,“运”的发展变化也可以影响“命”的结局。内因起主要作用,外因通过内因而起作用。“命”是主要因素,“命”通过“运”起作用,所以“命”和“运”都很重要,共同组成人生命运的曲线。
紫微斗数是陈技老祖(华山道士)研究宇宙星体运行的规律及其对人与事的影响后,顿悟出宇宙的真谛,总结出天人相应、星人相应的哲理。紫微斗数因紫微垣居中天而得名,它是通过南北斗紫微星群的运行规律,揭示星象与人之间的相互对应影响,以及通过星象的变化、运行来反影人事的信息运动轨迹,从而由星知人,预测出人一生的命运曲线。
紫微斗数,以立体多维地反影人一生的命运轨迹,内容十分丰富,信息容量巨大,在中国五大神数中名列榜首,号称“天下第一神数”,可知其魅力之大。紫微斗数不必取用神,排出命盘后,根据各宫的星情及其三方四正星曜的扶抑情况,即可进行论断,易学易懂,比较直观、具体、细致,准确率也很高。但因紫微斗数长期深藏于高层社会中,虽古老而新奇,经验尚欠老成,很多观点还有争议,且易学而难精,有待我们去不断开发利用、实践总结和发扬光大。四柱预测须取准用神,用神一错,全盘皆非,但相对来讲,四柱命理流行较广,理论经验较丰富。所以,最好将紫微和四柱两者结合起来,互相取长补短,这样信息内容就比较全面准确。
紫微斗数的应用,还可象八卦占卜一样,广泛应用于生活诸事的预测。
本书详细论述了紫微排盘方法和分析论断的基本方法,还采用了查阅式的方法,在排出命盘后,根据各宫星曜的组合情况,从“诸星落十二宫参断”和“岁限分析”
等章内各节查出相关的内容,即可给人论命,有一定的准确度,但不可能很高。要知道,任何易学预测术的灵魂都在于活用和灵变;任何易学书刊提供的学术也只能是基础知识,高深的预测术还是要靠自己融会贯通,不断实践总结和提高的。续编将深入讨论其它论断方法,以及活用紫微斗数预测生活中人事物的方法,以提高我们对紫微斗数的预测水平。
由于种种原因,大陆的易学热一阵冷一阵,受社会虚假风气的影响,易学著作多如化毛,但高水平的不多,且各持己见,学术观点相当混乱,谁是谁非,实难分辩,只有靠各人的悟性了。港台的大气候温和,特别适宜易学的发展,因而高水平的易学著作较多,内容充实,但也有不足之处,可能是出于经济上的原因吧,内容多比较沉繁琐碎,让人迷雾,摸不着要点,且哲理也不太适合大陆的风族习俗和现本门宗师是不喜欢夹杂别派东西的,但本人为了挖掘整理和发扬光大祖国的文化瑰宝,故屏弃派别之嫌而为之。本书以古本《紫微斗数全书》为蓝本,并在1998年本门玉林办班教材的基础上进行编辑修善,并参考了国内和港澳台众多名著,集思广益,博采众家之精华,借鉴名家经验,在宗师灵力的加持下,充分发挥自己的灵感和实践经验,把复杂繁琐、深奥难懂、杂乱无序的论述,作比较系统的归纳、整理、注译和编辑而成,故名“紫微斗数预精成”。




点击注册本站用户
声明:本站收集整理于互联网,仅提供资源分享,不提供任何的一对一教学指导。
网站上传的百度网盘链接失效,购买网站资源或者开通网站会员有问题,可以联系客服,微信:aba25992

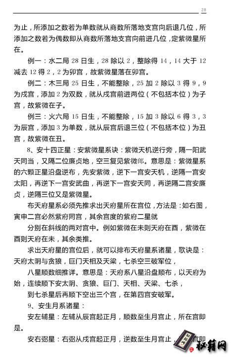
评论(0)